Write a C program to Display the first N prime numbers.

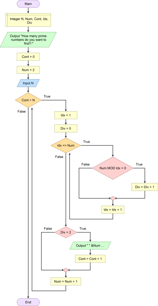
Function Main
    Declare Integer N, Num, Cont, Idx, Div
    Output "How many prime numbers do you want to find?:"
    Assign Cont = 0
    Assign Num = 2
    Input N
    While Cont < N
        Assign Idx = 1
        Assign Div = 0
        While Idx <= Num
            If Num MOD Idx = 0
                Assign Div = Div + 1
            End
            Assign Idx = Idx + 1
        End
        If Div = 2
            Output " " &Num
            Assign Cont = Cont + 1
        End
        Assign Num = Num + 1
    End
End

#include <stdio.h>

int main() {
    int N, Num, Cont, Idx, Div;
    printf("How many prime numbers do you want to find?:\n");
    Cont = 0;
    Num = 2;
    scanf("%d", &N);
    while (Cont < N) {
        Idx = 1;
        Div = 0;
        while (Idx <= Num) {
            if (Num % Idx == 0) {
                Div = Div + 1;
            }
            Idx = Idx + 1;
        }
        if (Div == 2) {
            printf(" %d", Num);
            Cont = Cont + 1;
        }
        Num = Num + 1;
    }
    return 0;
}

How many prime numbers do you want to find?:
10
 2 3 5 7 11 13 17 19 23 29

Leave a comment

This site uses Akismet to reduce spam. Learn how your comment data is processed.